2026年度电力市场购电业务比选文件
一、比选公告
海口市公交场站投资建设有限公司(以下简称“采购人”)拟开展2026年度电力市场购电业务,兹邀请符合条件的单位按要求进行密封比选,有关事项如下:
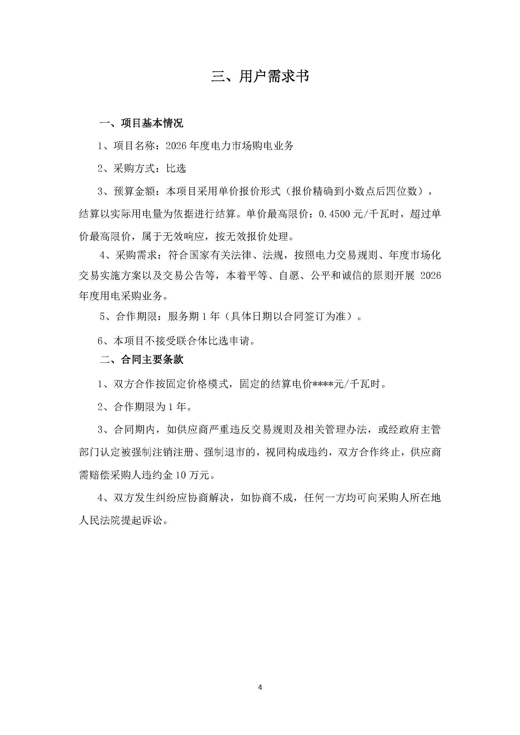
一、项目基本情况
1、项目名称:2026年度电力市场购电业务
2、采购方式:比选
3、预算金额:本项目采用单价报价形式(报价精确到小数点后四位数),结算以实际用电量为依据进行结算。单价最高限价:0.4500元/千瓦时,超过单价最高限价,属于无效响应,按无效报价处理。
4、采购需求:符合国家有关法律、法规,按照电力交易规则、年度市场化交易实施方案以及交易公告等,本着平等、自愿、公平和诚信的原则开展2026年度用电采购业务。
5、合作期限:服务期1年(具体日期以合同签订为准)。
6、本项目不接受联合体比选申请。
二、供应商资格要求
满足《中华人民共和国政府采购法》第二十二条规定:
1、在中华人民共和国注册的、具有独立承担民事责任能力的法人,提供营业执照副本复印件加盖公章。
2、具有良好的商业信誉和健全的财务会计制度[提供2025年以来任意一个月的财务报表(资产负债表、利润表、现金流量表)复印件加盖公章]。
3、具有依法缴纳税收和社会保障资金的良好记录(提供2025年任意一个月的纳税凭证和社保记录凭证复印件加盖公章)。
4、参加采购活动前三年内(成立不足三年的从成立之日起计算),在经营活动中没有重大违法记录(提供声明函加盖公章)。
5、比选申请人必须为未被列入“信用中国”网站(www.creditchina.gov.cn)政府采购严重违法失信行为记录名单、 重大税收违法失信主体和中国政府采购网( www.ccgp.gov.cn ) 的“政府采购严重违法失信行为记录名单”及中国执行信息公开网(http://zxgk.court.gov.cn/shixin/)的失信被执行人的供应商(提供查询记录并加盖单位公章)。
6、供应商符合海南省发展和改革委员会、国家能源局南方监管局关于印发《海南省2025年电力市场化交易方案》的通知(琼发改运行(2024)1325号)规定、通过海南电力交易中心有限责任公司注册且具备交易资格的售电公司(提供相关证明材料,加盖单位公章)。
7、本项目不接受联合体比选申请。
8、符合法律、行政法规规定及采购文件要求的其他条件。
三、获取采购文件
1、时间:2025年11月26日至2025年11月28日,每天上午09:00至12:00,下午14:30至 17:30(北京时间,法定节假日除外)。
2、地点:海口市公交场站投资建设有限公司工程部(海口市龙华区城西镇凤翔西路丁村一横街5号东站公交枢纽南侧4楼)
3、方式:供应商可选择以下任一方式报名获取。
(1)线下报名:携报名所需要求资料至上述地点现场报名。
(2)线上报名:将报名所需要求资料的清晰扫描件发送至邮箱:277129562@qq.com。
4、报名所需资料
(1)提供营业执照或事业单位法人证书复印件加盖公章。
(2)法定代表人证明书及其授权代表携带法人授权委托书。
(3)法定代表人身份证复印件,授权代表身份证原件和复印件(复印件加盖公章)。
四、比选截止时间、开标时间及地点
1、截止时间:2025年12月4日10时(以采购人收到的比选申请书时间为准),比选文件可直接送到或快递送达开标地点。
2、开标时间:2025年12月4日10时
3、开标地点:海口市公交场站投资建设有限公司会议室(海口市龙华区城西镇凤翔西路丁村一横街5号东站公交枢纽南侧4楼)
五、采购人联系方式
采购人:海口市公交场站投资建设有限公司
地址:海口市公交场站投资建设有限公司(海口市龙华区城西镇凤翔西路丁村一横街5号东站公交枢纽南侧4楼)
联系人:欧女士13698982015、李先生13876805924
请供应商根据以上要求进行报价,如对比选文件条款存有疑问,可在领取比选文件后的24小时内进行咨询。

















